Explore, analyze, or speculate about how people move and interact in space and time
A three-step workflow from source material to dynamic visualization
Gather video recordings of a space and a floorplan image for Mondrian transcription, or existing tracking data from sensors or computer vision tools. Optionally, include audio or conversation transcripts for multimodal exploration in the IGS.

Trace movement by hand from video onto a floor plan. An embodied approach to creating movement data—or speculate about spaces yet to be built.
* Already have tracking data from sensors or computer vision? Skip ahead to step 3.

Create dynamic visualizations and animations. Layer movement data with video, conversation transcripts, and more for multimodal exploration.
A unique approach to understanding space, time, and human interaction
See who clusters together, who moves independently, and how groups form and dissolve over time.
Reveal how room layout, furniture, and landmarks shape where people go and how long they stay.
Connect talk to place—see where dialogue happens, who speaks most, and how conversations move.
Spot transitions between activities—when attention shifts, energy changes, or routines break.
Trace movement by hand from video—slowing down to notice details you'd otherwise miss.
Sketch how people might move through spaces that don't exist yet—prototype before you build.
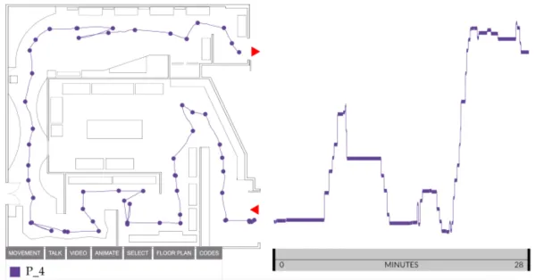
Watch hours of activity compressed into seconds—animated paths reveal patterns at a glance.
Sync video, transcripts, and movement data—jump to any moment and see everything in context.
Explore projects using Interaction Geography across diverse settings

Explore secondary math teachers' movement and use of space across different classrooms and countries.

Visualize visitor interactions and movement patterns in a cultural heritage museum.

Examine teacher and student gestures during elementary classroom activities.

Visualize interactions between students, teachers, and robots in computational learning activities.

Observe building occupant behaviors and interactions in virtual reality environments.

Explore how performers and audiences move and interact during musical performances.

Experience movement patterns in urban spaces as part of a personal geography teaching framework.

Investigate early prototypes and museum-based interactive visualizations using Interaction Geography.

A curated collection of video animations produced with the IGS tool.
Explore sample data with the IGS, or launch Mondrian to create your own.
Try it now — sample datasets are preloaded. See classroom movement, museum visits, and more in seconds.
Upload any video and floor plan. Trace movement paths by hand — no coding or special equipment needed.
Have questions? Interested in collaborating? We'd love to hear from you.